Allison 1000 Wiring Diagram

Vt Commodore Ignition Wiring Diagram, Complete Wiring Diagrams For Holden Commodore VT, VX, VY, VZ, VE, VF, 5.36 MB, 03:54, 32,796, John Amahle, 2018-08-01T19:37:41.000000Z, 19, Vt Commodore Ignition Wiring Diagram, to-ja-to-ty-to-my-to-nasz-swiat.blogspot.com, 1272 x 1800, jpeg, bcm pcm 12j swiat nasz, 20, vt-commodore-ignition-wiring-diagram, Anime Arts
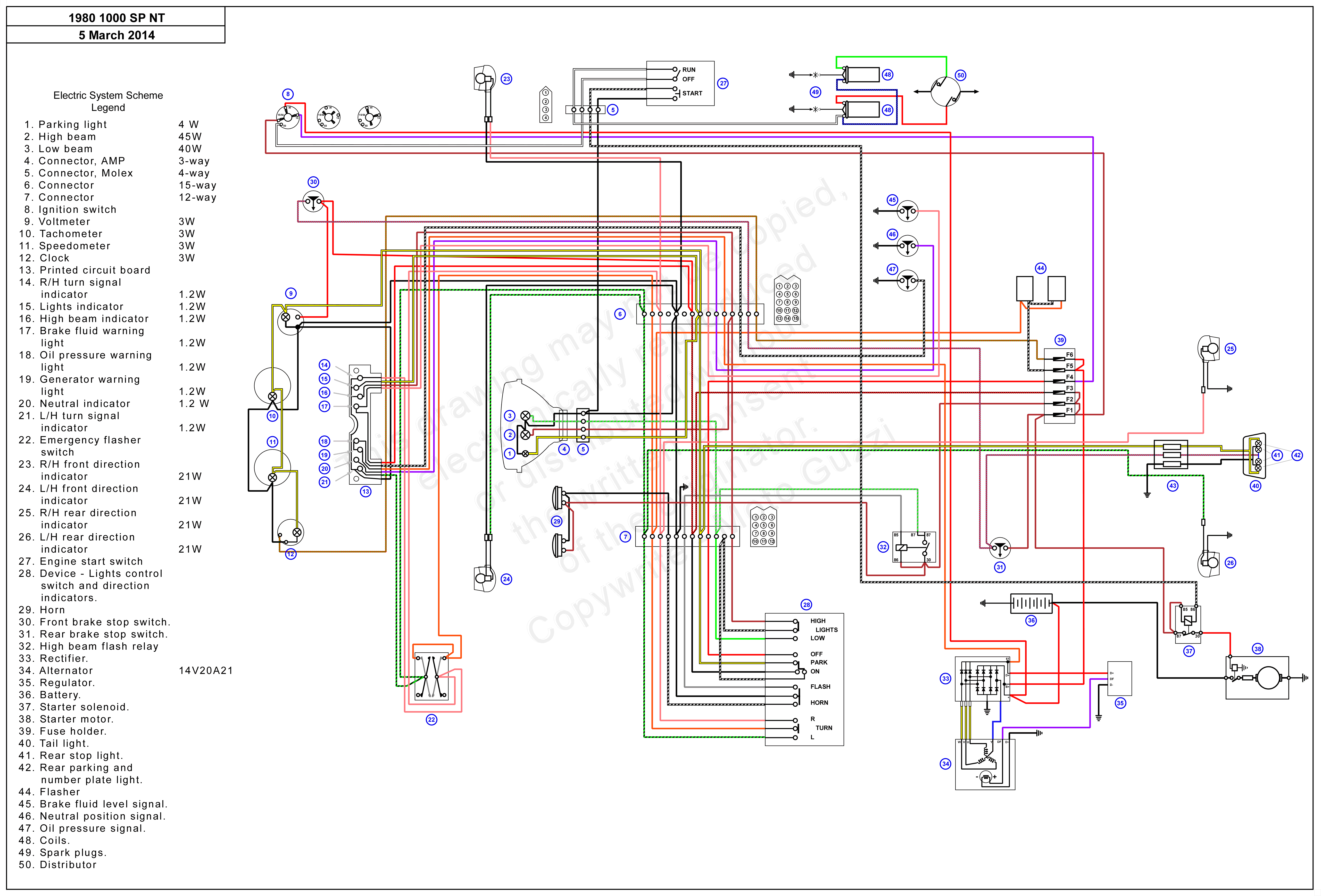
In 2006 the trim solenoids were changed to pressure control solenoids. The neutral start back up switch was changed to an internal mode switch. Allison 1000 transmission wiring diagram. June 8, 2022 march 24, 2022 by mallory labar.
View wiring diagram here. Duramax & allison experts in your inbox exclusive savings and helpful articles! Join our tribe of duramax and allison transmission fans and get our latest. One of the most common problems with the allison transmission is failure of the neutral safety back up switch. Controller and is referred to as a transmission control module (tcm). Allison 1000 diagram wiring transmission connector 2005 rds. 700r4 diagram transmission allison 1000 parts solenoid shift rpm shifts redline wiring chevy p0700 p0776 codes got. Allison 1000, 2000, 2400 valve body rebuild and return. A new main shaft has.
Allison 1000 Transmission Wiring Diagram - Wiring Diagram

Allison 1000 Transmission Wiring Schematic - Wiring Diagram
Allison 1000 Transmission Wiring Schematic - Wiring Diagram

Allison 1000 Transmission Wiring Schematic - Wiring Diagram

Allison 1000, 2000, 2400 Valve Body Rebuild and Return Service 2000-2003 - World Wide Specialty

Allison 1000 Transmission Wiring Schematic - Wiring Diagram

Allison 1000 Transmission Wiring Schematic - Wiring Diagram

Allison 1000 Transmission Wiring Schematic - Wiring Diagram

[DIAGRAM] Allison 1000 Wiring Diagram Full HD - AEAGRAFICA.AHIMSA-FUND.FR
![Allison 1000 Wiring Diagram [DIAGRAM] Allison 1000 Wiring Diagram Full HD - AEAGRAFICA.AHIMSA-FUND.FR](https://s3.manualzz.com/store/data/024783094_1-76ef2fc8bd68c39e09516b7ee0d5a921.png)
Allison 1000 Transmission Wiring Diagram - Wiring Diagram
